Configure external processing

Independent aux settings

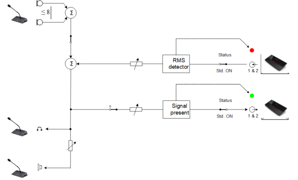
Auxiliary input and output settings are independent form each other and allow an external signal to be added to the floor and to extract the total floor signal Audio path for Independent Aux settings.

Figure 1-12 Normal audio path

Remote Conferencing

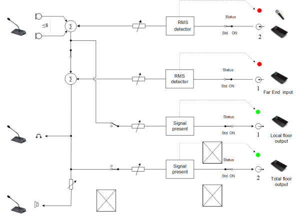
The Remote conferencing option gives you the possibility to connect to a central unit to for example a video conferencing system or a telephone coupler. To prevent echoing, you need to set the remote conferencing option.

 

Audio path for N-1

Figure 1-13 Remote conferencing audio path

When selecting “Remote conferencing, Aux volume settings are set to default values! So Aux input – output levels have to be set to desired values AFTER selecting “Remote conferencing”

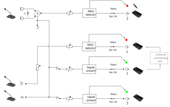
External Equalizer

To avoid feedback or to equalize audio signals it is possible to connect external equipment to the central unit. When this setting is chosen, the floor signal (mics + Aux IN2) will be routed to both AUX OUT. The signal present at AUX IN1 will be used as the new floor channel and audible on the units loudspeakers. This way it is possible to use external audio equipment like equalizers, feedback destroyers or mixers. The schematic below summarizes this feature.

The signal at both AUX OUT will be the sum of the microphones and the AUX IN2.

Audio path for external equalizer Mode

Figure 1-14 External equalizer audio path

“Remote conferencing” and “External Equalizer” audio paths apply only to Aux In 1 and Aux Out1. In “remote conferencing” setup mode, Aux Out 1 is considered as “local floor” out and Aux Out 2 is considered as “total floor” out. Aux Input 1 is used as “Far End input”, so this signal will not be part of the Aux Out 1 signal. Aux Input 2 (XLR) can also be used to add a signal (e.g. from external microphones) to the local floor.
When selecting “External equalizer”, Aux volume settings are set to default values! So Aux input – output levels have to be set to desired values AFTER selecting “External Equalizer”