Installation diagram

Configuration with CoCon engine only

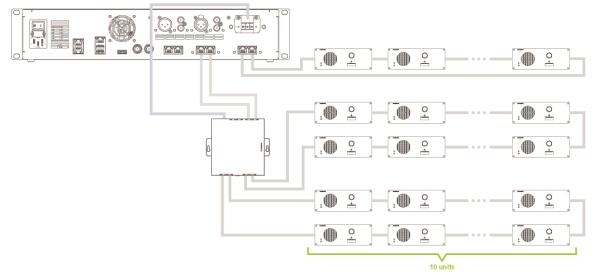
Figure 1-24 Example of CoCon network with engine only

For a setup where you only need an engine, connect the units directly to the conference ports of the CoCon engine. Daisy chain the different units in the branch. If your system contains uniCOS units, you need an external power supply.

Only mix compatible units in one branch. For more information on which units you can combine see "CoCon component properties" on page 1. In this table you can also see the power consumption, which you need to know how many units you can have in one branch. Use the power calculator tool to validate your configuration ("Power supply design" on page 1).

Configuration with network extender

Daisy-chain network extenders

When you daisy-chain network extenders, you can have a maximum of 32 network extenders ( eight per branch and this for the four CoCon conference ports).

Figure 1-25 How to put network extenders in daisy-chain configuration

To create redundancy in your system you can insert loops (see "CoCon NEXT" on page 1

Figure 1-26 CoCon network with daisy-chained network extenders and loops

Tree structure of network extenders

For larger setups you can put the network extenders in a tree structures. Here there is no limitation on the amount of network extenders you can put in the tree.

Figure 1-27 How to use network extenders in a tree structure

You can also create redundancy in a tree structure, the figure below shows you how to achieve this.

Figure 1-28 CoCon network with network extenders in tree structure and with loops

CoCon setup with network extenders

Figure 1-29 Example of CoCon network with network extenders.

For installation with a network connector, use the conference port on top of the network extender to connect with the CoCon engine. Use the second top conference port to form a daisy chain with another network extender. Use the conference ports on the bottom of the extender to connect the units inside the room. To connect the extender to the units the same principles apply as for the direct connection of the engine to the units. See "Configuration with CoCon engine only" for more information.

The network extender and uniCOS units (can also be powered over cable) require an external power supply. There is a maximum of power that the power supply can foresee. Use the power calculator tool to see how many power supplies you require ("Power supply design" on page 1).

The Plixus AE-R does not have an internal power supply and comes with one power supply of 220 W by default. Check the table with power consumption details and use the power calculator tool to check how many power supplies you need. You can find more information on the power needed for your system in "Power supply design" on page 1.

Examples

Example with 50 Confidea F units

Configuration with CoCon AE-R and Lingua IDs

When your setup contains an audio-only engine and many interpreter booths, it is best not to mix the interpreter desks with other delegate or chairperson units on the same branch. Consequently, at least one branch of the engine only contains Lingua IDs. For large setups, it is best practice to create loops with or without network extenders, to guarantee a fully functional system even if one unit fails. Therefore, you should devote two branches to the interpreter desks.

Figure 1-30 How to set up an audio-only system with a large amount of Lingua IDs